IV edycja Kongresu HPV już 12-13 czerwca! Poznaj najnowsze trendy w profilaktyce, diagnostyce i leczeniu raka szyjki macicy i innych schorzeń związanych z HPV | Sprawdź >
Kongres Akademii po Dyplomie Algorytmy postępowania w ginekologii i położnictwie
16-17 września 2016 r., Warszawa
SESJA I Endokrynologia
Algorytm postępowania w endometriozie – prof. dr hab. med. Krzysztof Szyłło
Algorytm postępowania w hirsutyzmie
– dr hab. med. Paweł Madej
Oligomenorrhea - algorytm postępowania – prof. dr hab. med. Jana Skrzypczak
Algorytm postępowania w krwawieniu młodocianych – dr hab. med. Agnieszka Drosdzol-Copa

SESJA II Onkologia ginekologiczna
Szybko rosnący mięśniak - algorytm postępowania – prof. nadzw. dr hab. med. Marek Nowak
Algorytm diagnostyki guzów piersi – prof. dr hab. med. Stefan Sajdak



Algorytm diagnostyki guzów jajnika – dr hab. med. Dariusz Wydra
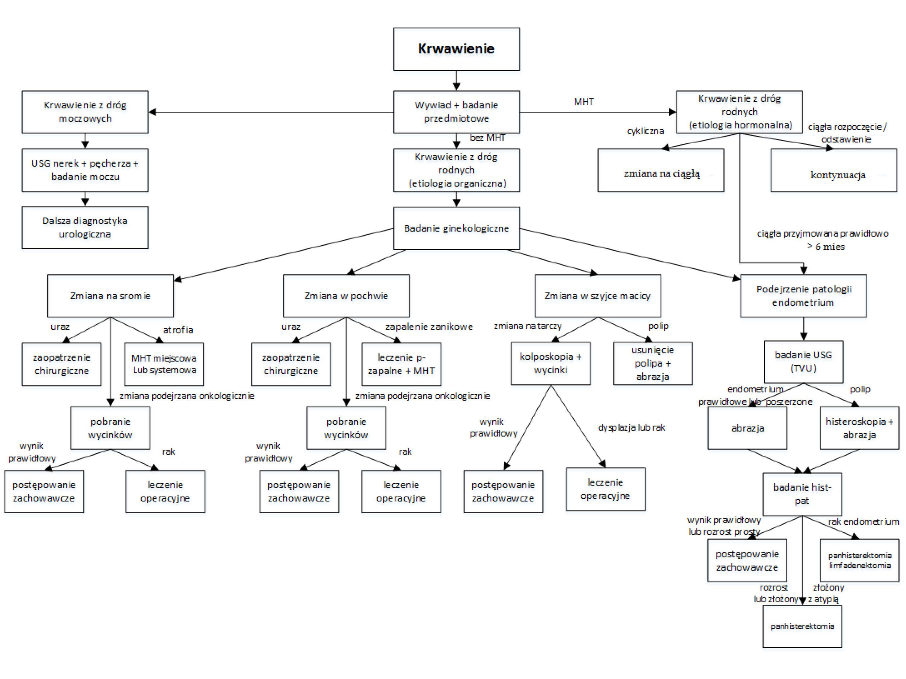
Krwawienie po menopauzie - algorytm postępowania – prof. nadzw. dr hab. med. Tomasz Stetkiewicz

SESJA III Patologia ciąży
Algorytm diagnostyczny w obrzęku płodu – prof. dr hab. med. Anna Kwaśniewska

Krótka szyjka macicy - algorytm postępowania – prof. dr hab. med. Jarosław Kalinka



Algorytmy diagnostyki i leczenia małowodzia – prof. dr hab. med. Piotr Sieroszewski

Algorytm postępowania w ciąży po terminie – prof. dr hab. med. Bożena Leszczyńska-Gorzelak

SESJA IV Ginekologia, uroginekologia i rektoginekologia
Algorytm diagnostyki nietrzymania moczu – dr n. med. Tomasz Maciejewski


Algorytm leczenia nietrzymania moczu – dr n. med. Michał Wojciechowski

Algorytm postępowania w obniżeniu narządu rodnego – prof. dr hab. med. Dariusz Samulak

Algorytm postępowania w przypadku nieprawidłowego rozmazu cytologicznego – dr n. med. Andrzej Nowakowski

Algorytm postępowania w rozrostach endometrium – prof. dr hab. med. Wiesława Bednarek

Algorytm postępowania w IUGR – dr n. med. Mariusz Grzesiak

Zatrzymanie krążenia u ciężarnej – algorytm postępowania – dr n. med. Bogusław Sobolewski

Algorytm wyboru czasu i sposobu zakończenia ciąży wielopłodowej – dr n. med. Agnieszka Pięta-Dolińska

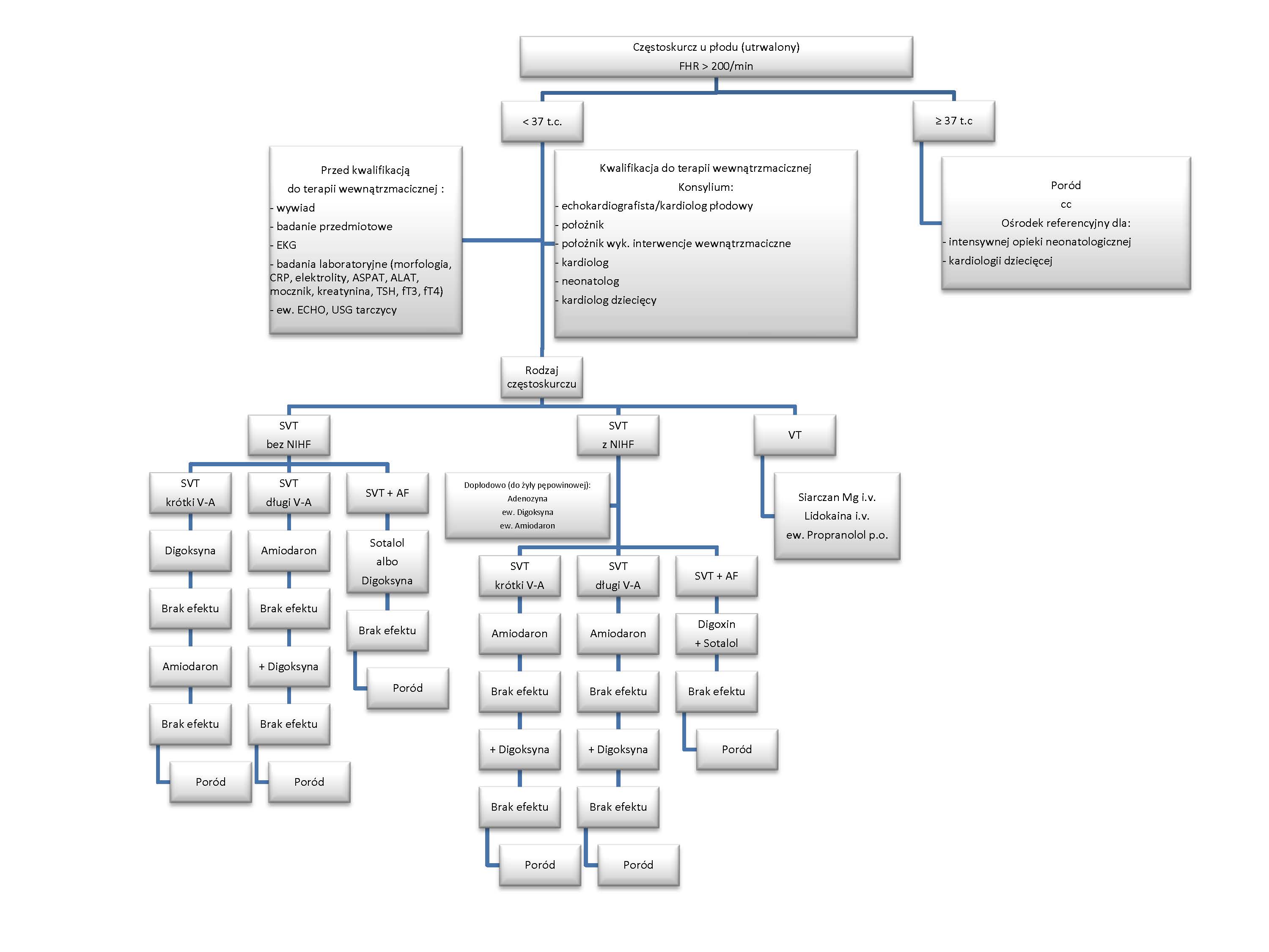
Częstoskurcz serca u płodu - algorytm postępowania – dr n. med. Katarzyna Janiak

Algorytm postępowania w poronieniach nawracających – prof. dr hab. med. Jacek Wilczyński

Algorytm diagnostyki niepłodności męskiej – prof. dr hab. med. Grzegorz Jakiel




Hyperprolaktynemia - algorytm postępowania – dr n. med. Dorota Kolasa-Zwierzchowska

Algorytm postępowania w PCOS – prof. dr hab. med. Lechosław Putowski

Algorytm postępowania w nadciśnieniu tętniczym w okresie ciąży – dr n. med. Urszula Faflik




Ciężarna nieprzytomna – algorytm postępowania – prof. nadzw. dr hab. med. Piotr Woźniak

Toksoplazmoza u ciężarnej – algorytm postępowania – dr n. med. Bogumił Jaczewski

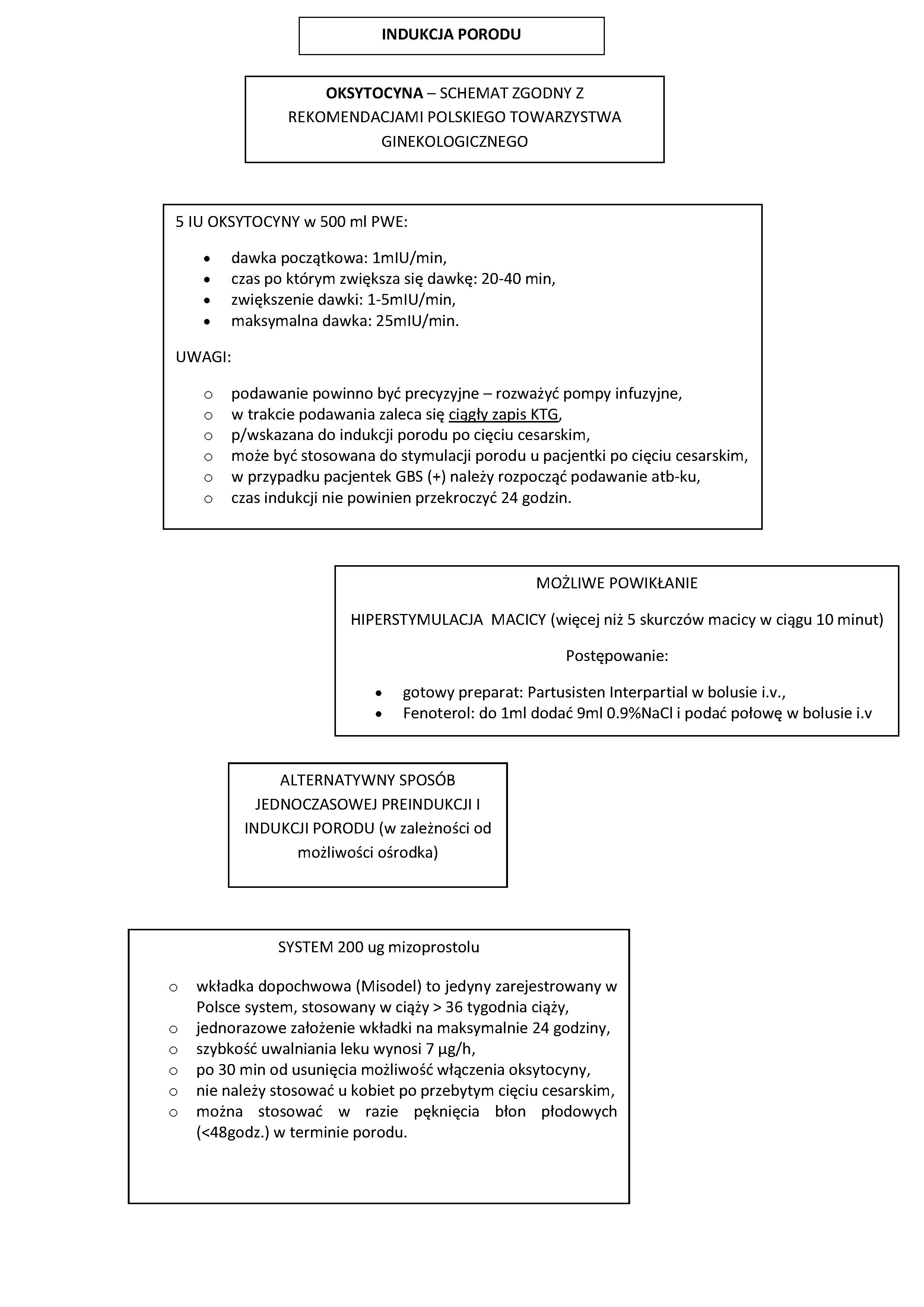
Indukcja porodu - algorytm postępowania – prof. nadzw. dr hab. med. Hubert Huras




Monitorowanie płodu w II okresie porodu - algorytm postępowania – dr Joanna Lutosławska-Walasek


Krwawienia w IV okresie porodu - algorytm postępowania – dr n. med. Marcin Baum

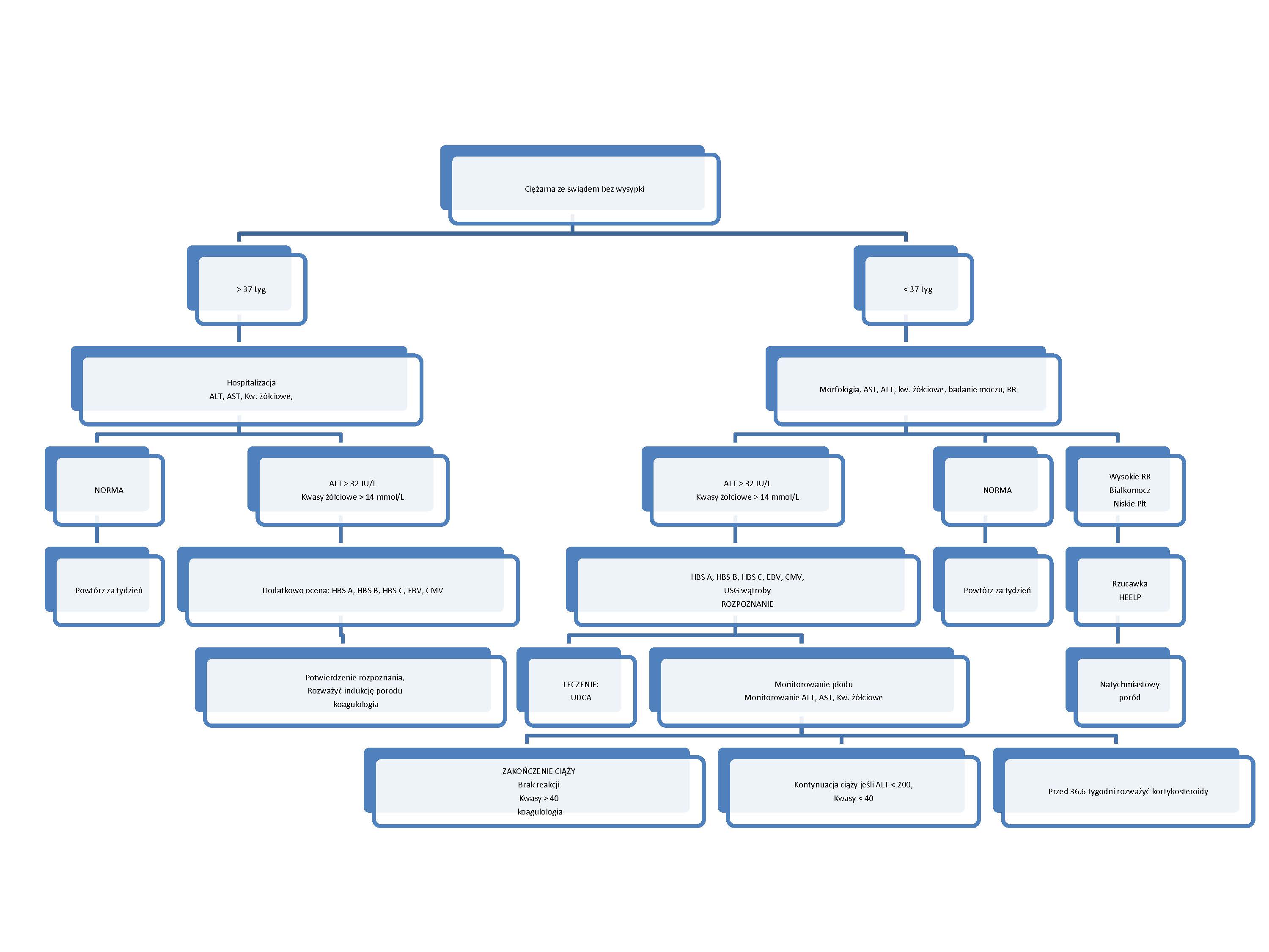
Algorytm postępowania w cholestazie wewnątrzwątrobowej ciężarnych – dr n. med. Agnieszka Pięta-Dolińska


